230V sähköjen rakentelu kulkuriin
- seepra
- Ajoneuvos
- Viestit: 542
- Liittynyt: 17 Heinä 2010 01:06
- Truck: Carrus 502
- Location: Liminka
- Member id: 418
- Paikkakunta: Liminka
230V sähköjen rakentelu kulkuriin
Alkaa olla ajankohtaista kiskoa piuhaa sinne tänne. Olen päässyt käsitykseen, että MKMJ olisi parasta johtoa tähän hommaan. Ongelmana on nyt se, että pitäisi osata ostaa sellainen sähkökeskus, jossa on kaksinapainen vikavirtasuoja ja riittävästi sulakkeita, jotta saa vehkeet toimimaan.
Sähkön lähteeksi tulevat 24V akusto jota hoitelee MPPSolar 3024GK, aurinkopaneelit ja maasähkö. Sähkötöpseleitä tulee sen verran, mitä normaaliin 13-metriseen bussiin tulee eli vähän toistakymmentä. Lisäksi autoon tulee kiuas aika pieneen ja matalahkoon saunaan, joten kaavailin 1-vaiheista siitä. Ajattelin kuitenkin vetää varalta 5-napaisen johdon, jos intoutuu laittamaan jämerämmän kiukaan aggregaatin nokkaan.
Mitä mieltä raati on, mikä sähkökeskus/ryhmäkeskus/vastaava olisi tähän hommaan hyvä? Olen lukuja vaille sähkömies, joudun ostamaan tarkastuksen kuitenkin muualta, mutta olisi hyvä tehdä oikeat hankinnat heti.
Sähkön lähteeksi tulevat 24V akusto jota hoitelee MPPSolar 3024GK, aurinkopaneelit ja maasähkö. Sähkötöpseleitä tulee sen verran, mitä normaaliin 13-metriseen bussiin tulee eli vähän toistakymmentä. Lisäksi autoon tulee kiuas aika pieneen ja matalahkoon saunaan, joten kaavailin 1-vaiheista siitä. Ajattelin kuitenkin vetää varalta 5-napaisen johdon, jos intoutuu laittamaan jämerämmän kiukaan aggregaatin nokkaan.
Mitä mieltä raati on, mikä sähkökeskus/ryhmäkeskus/vastaava olisi tähän hommaan hyvä? Olen lukuja vaille sähkömies, joudun ostamaan tarkastuksen kuitenkin muualta, mutta olisi hyvä tehdä oikeat hankinnat heti.
________________________________________________
Linjuriauto on maantien ässä
Carrus 502 B10M-C700
Linjuriauto on maantien ässä
Carrus 502 B10M-C700
- Rosvolinna
- Vapaaherra
- Viestit: 3659
- Liittynyt: 10 Marras 2007 15:29
- Truck: B10M + MB515
- Location: Vihti
Re: 230V sähköjen rakentelu kulkuriin
Veneisiin myydään sellaisiä näppäriä ylihintaisia maasähkökeskuksia. Rahoistaan tarkempi ostaa puoleen hintaan tarvittavat palikat ja latoon ne tuvan pöydän ääressä Bilteman D-kiskolootaan. Ei sinne mitään hirveän monimutkaista keskusta ole tarvetta laittaa. Pääkytkin, vikuri, automaattinalli ja ehkä kiukaalle toinen. Saisi virrat pois saunasta, kun sitä ei käytetä.
En mä näistä mitään tiedä, mutta kantapääni on kasvattanut laajahkon mutun
- Geekuality
- Rattiamiraali
- Viestit: 490
- Liittynyt: 13 Maalis 2017 17:48
- Truck: B12 Carrus 602 '96
- Location: Helsinki
- Member id: 348
Re: 230V sähköjen rakentelu kulkuriin
Tosiaan Biltemasta löytyy Ryhmäkeskus-nimen alta vaihtoehtoja: https://www.biltema.fi/rakentaminen/sah ... 2000021178
Laatikon koon valinta ihan sen mukaan mikä oma tarve on - yhteen riviin, eli 12 tai 13 moduulin tilaan saa mahtumaan nuo Rosvolinnan mainitsemat kilkkeet, mutta jos haluaa varautua isompaan (esim. jotain DIN-kiskoon laitettavaa kelloa, relettä, automaatiota, tms) niin ottaa sitten vaikka kaksirivisen. Kaksinapaisia johdonsuojakatkaisijoita ei hirveästi tosiaan löydy normaaleista valmiiksi kalustetuista keskuksista, joten fiksumpaa on ostaa kotelo ja kalusteet erillään niin ei joudu maksamaan turhasta - eli just kuten yllä jo mainittiin.
Mielestäni itse ostin myös nuo 2-napaiset Biltemasta parisen vuotta sitten, mutta nyt niitä ei enää löytynyt pikaisella haulla.
Laatikon koon valinta ihan sen mukaan mikä oma tarve on - yhteen riviin, eli 12 tai 13 moduulin tilaan saa mahtumaan nuo Rosvolinnan mainitsemat kilkkeet, mutta jos haluaa varautua isompaan (esim. jotain DIN-kiskoon laitettavaa kelloa, relettä, automaatiota, tms) niin ottaa sitten vaikka kaksirivisen. Kaksinapaisia johdonsuojakatkaisijoita ei hirveästi tosiaan löydy normaaleista valmiiksi kalustetuista keskuksista, joten fiksumpaa on ostaa kotelo ja kalusteet erillään niin ei joudu maksamaan turhasta - eli just kuten yllä jo mainittiin.
Mielestäni itse ostin myös nuo 2-napaiset Biltemasta parisen vuotta sitten, mutta nyt niitä ei enää löytynyt pikaisella haulla.
Tyttiksen projektiketju foorumilla
facebook.com/tyttisbussi
instagram.com/tyttisbussi
facebook.com/tyttisbussi
instagram.com/tyttisbussi
Re: 230V sähköjen rakentelu kulkuriin
Sähköstä vain havaintoja, toteutksia kun katsellut pienellä sulakemäärällä ( & johdotuksilla) selviää: pistokkeet rinnat (tai jako vasen/ oikea) ja koneet keittolevy,jääkaappi ( ehkä tärkein olis olla oma) ,mikro , vesipumppu,keskusimuri jne omilla sulakkeilla, tai laitteet joita ei käytetä yhtäaikaa samalla,,kiskoon on kätevä laittaa kwh mittari ( ainakin tila varaus).
( Soliferi asuntovaunussa viim mallissa oli n4kpl autom sulakkeita: pistokkeet, lämpövastus, laturi, ?jokin kodinkone,
mahd sai tilaamalla )
( Soliferi asuntovaunussa viim mallissa oli n4kpl autom sulakkeita: pistokkeet, lämpövastus, laturi, ?jokin kodinkone,
mahd sai tilaamalla )
- seepra
- Ajoneuvos
- Viestit: 542
- Liittynyt: 17 Heinä 2010 01:06
- Truck: Carrus 502
- Location: Liminka
- Member id: 418
- Paikkakunta: Liminka
Re: 230V sähköjen rakentelu kulkuriin
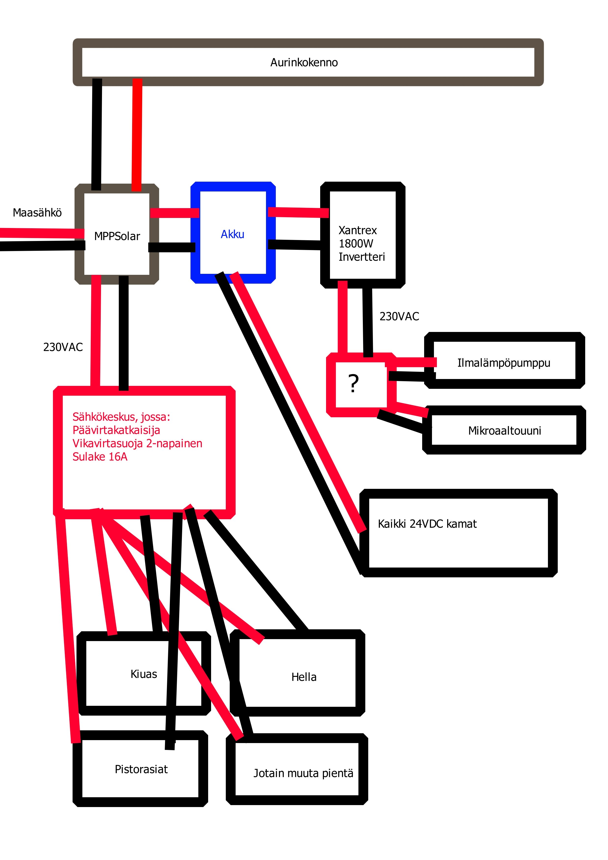
Kötöstin oheisen kaavion. Tarvitaanko tuohon kysymysmerkillä varustetun punaisen neliön kohdalle toinen sähkökeskus? Mulla on tarkoitus laittaa jo tuo autossa ollut häävi invertteri kiinni noihin pariin mainittuun laitteeseen. Autossa ei kyllä mun tietääkseni ollut mitään sähkökeskusta nytkään, oli pari pistorasiaa ihan suoraan invertterin nokassa.
________________________________________________
Linjuriauto on maantien ässä
Carrus 502 B10M-C700
Linjuriauto on maantien ässä
Carrus 502 B10M-C700
- Rosvolinna
- Vapaaherra
- Viestit: 3659
- Liittynyt: 10 Marras 2007 15:29
- Truck: B10M + MB515
- Location: Vihti
Re: 230V sähköjen rakentelu kulkuriin
Onkos tuo Xantrex niin kuin ajonaikanen vertti vai miksi niitä on kaksi? Kauhean monimutkaiselta vaikuttaa tuo sinun vuokaavio.
Itse laittaisin parin sulakkeen taakse kaikki käyttölaitteet. Keep it simple. Kiuas, pistorasiat, kiintät koneet. 24v jättäisin auton omille valaisimile ja rinnalle rakentaisi 230v valaistuksen samoihin kuoriin. Ehkä lisäksi yksi laturi 12v akulle vaikka vesipumpulle ja hätävalaistukselle.
Kaikki kaapeloinnit kouruihin joko lattianrajaan tai kattoon. Sinne voi sitten nakkailla lisää roikkaa, kun tarpeet kasvavat. Ettei tarvitse joka kaapin läpi pujotella kaapeleita jälkikäteen. Näin tekisi, jos puhtaalta alottaisin.
Itse laittaisin parin sulakkeen taakse kaikki käyttölaitteet. Keep it simple. Kiuas, pistorasiat, kiintät koneet. 24v jättäisin auton omille valaisimile ja rinnalle rakentaisi 230v valaistuksen samoihin kuoriin. Ehkä lisäksi yksi laturi 12v akulle vaikka vesipumpulle ja hätävalaistukselle.
Kaikki kaapeloinnit kouruihin joko lattianrajaan tai kattoon. Sinne voi sitten nakkailla lisää roikkaa, kun tarpeet kasvavat. Ettei tarvitse joka kaapin läpi pujotella kaapeleita jälkikäteen. Näin tekisi, jos puhtaalta alottaisin.
En mä näistä mitään tiedä, mutta kantapääni on kasvattanut laajahkon mutun
- seepra
- Ajoneuvos
- Viestit: 542
- Liittynyt: 17 Heinä 2010 01:06
- Truck: Carrus 502
- Location: Liminka
- Member id: 418
- Paikkakunta: Liminka
Re: 230V sähköjen rakentelu kulkuriin
Ilp vie melkein yhden kW ja mikrouuni toisen mokoman. Tuossa MPPSOLAR 3024GKssa on 3 kW invertteri. Koetin siis vain saada sen 4800w yhtä aikaa käyttöön.
________________________________________________
Linjuriauto on maantien ässä
Carrus 502 B10M-C700
Linjuriauto on maantien ässä
Carrus 502 B10M-C700
- neppi
- Vapaaherra
- Viestit: 3141
- Liittynyt: 09 Elo 2011 14:16
- Truck: Hino Blue Ribbon -91
- Location: Tauranga, NZ
Re: 230V sähköjen rakentelu kulkuriin
Minun vaimo käyttää mikroo samallailla! Vääntäsee sinne tunnin aikaa ja sit unohtaa ottaa sen jutun sieltä minuutin päästä pois ku ei se piipannukkaa!
Vai miksi se sulla muuten ois kokoajan päällä? Mikro? Muuten ku että minun vaimo ois käyny sen päiväks päälle kääntämässä? Ihmettelinki että minne se oikein taas hävis…
Vai miksi se sulla muuten ois kokoajan päällä? Mikro? Muuten ku että minun vaimo ois käyny sen päiväks päälle kääntämässä? Ihmettelinki että minne se oikein taas hävis…
- Rosvolinna
- Vapaaherra
- Viestit: 3659
- Liittynyt: 10 Marras 2007 15:29
- Truck: B10M + MB515
- Location: Vihti
Re: 230V sähköjen rakentelu kulkuriin
Saa olla ruuma täynnä akkuja, jos sieltä pyytää 4800W kovin pitkää aikaa. Ei niiden laitteiden tarvitse yhtä aikaa olla päällä.
Aurinkomökilläni joutuu hieman neuvottelemaan muiden kanssa, jos aikoo 24/7 halkokoneella rouskuttaa. Juuri paraa aikaa on astianpesukone päällä ja sen joutuu laittamaan pauselle, jos porakaivosta haluaa vettä. Elämä on valintoja...Tuolla on kuitenkin melko tukeva paneelisto ( 6 x 270W ) katolla ja terassin nurkka täynnä AGM-akkuja.
Taidanpa keittää kahvit - sen tuo systeemi kestää astianpesukoneen kanssa yhtäaikaa.
Aurinkomökilläni joutuu hieman neuvottelemaan muiden kanssa, jos aikoo 24/7 halkokoneella rouskuttaa. Juuri paraa aikaa on astianpesukone päällä ja sen joutuu laittamaan pauselle, jos porakaivosta haluaa vettä. Elämä on valintoja...Tuolla on kuitenkin melko tukeva paneelisto ( 6 x 270W ) katolla ja terassin nurkka täynnä AGM-akkuja.
Taidanpa keittää kahvit - sen tuo systeemi kestää astianpesukoneen kanssa yhtäaikaa.
En mä näistä mitään tiedä, mutta kantapääni on kasvattanut laajahkon mutun
- seepra
- Ajoneuvos
- Viestit: 542
- Liittynyt: 17 Heinä 2010 01:06
- Truck: Carrus 502
- Location: Liminka
- Member id: 418
- Paikkakunta: Liminka
Re: 230V sähköjen rakentelu kulkuriin
Sinänsä totta, mutta jos pyytää roikasta 3500W ja yhtä aikaa akuista 1300W niin kestää vähän kauemmin.Rosvolinna kirjoitti: ↑18 Syys 2021 16:27 Saa olla ruuma täynnä akkuja, jos sieltä pyytää 4800W kovin pitkää aikaa. Ei niiden laitteiden tarvitse yhtä aikaa olla päällä.
Aurinkomökilläni joutuu hieman neuvottelemaan muiden kanssa, jos aikoo 24/7 halkokoneella rouskuttaa. Juuri paraa aikaa on astianpesukone päällä ja sen joutuu laittamaan pauselle, jos porakaivosta haluaa vettä. Elämä on valintoja...Tuolla on kuitenkin melko tukeva paneelisto ( 6 x 270W ) katolla ja terassin nurkka täynnä AGM-akkuja.
Taidanpa keittää kahvit - sen tuo systeemi kestää astianpesukoneen kanssa yhtäaikaa.
________________________________________________
Linjuriauto on maantien ässä
Carrus 502 B10M-C700
Linjuriauto on maantien ässä
Carrus 502 B10M-C700
- Rosvolinna
- Vapaaherra
- Viestit: 3659
- Liittynyt: 10 Marras 2007 15:29
- Truck: B10M + MB515
- Location: Vihti
Re: 230V sähköjen rakentelu kulkuriin
Tuohon tarpeeseen kannattaisi varmaakin rakentaa kaksoisjärjestelmä. Suora maasähkö tulisi toiseen piiriin ja toinen olisi akuilla ja vertillä. Kahdet pistorasiat joka käyttöpisteeseen. Vaihtelisi sitten tilanteen mukaan virransyöttöä.
En mä näistä mitään tiedä, mutta kantapääni on kasvattanut laajahkon mutun
-
eagless
- Ajoneuvos
- Viestit: 809
- Liittynyt: 17 Marras 2018 10:54
- Truck: carrus regal 350
- Location: eagless
- Paikkakunta: Tornio
Re: 230V sähköjen rakentelu kulkuriin
Tästä tuli mieleen että onko kellään yksinkertasta kaaviota 230v systeemiin.
Eli maasähkö,agregaatti,hydridiinvertteri,sulaketaulu mutta mitäs komponentteja muita tarvii.
Jos biltemassa käyntiä niin vois kamppeet ottaa jo varuiksi.
Ja en ite niitä toki kytke vaan aivan valtuutettu sähkäri.
Eli maasähkö,agregaatti,hydridiinvertteri,sulaketaulu mutta mitäs komponentteja muita tarvii.
Jos biltemassa käyntiä niin vois kamppeet ottaa jo varuiksi.
Ja en ite niitä toki kytke vaan aivan valtuutettu sähkäri.
- Geekuality
- Rattiamiraali
- Viestit: 490
- Liittynyt: 13 Maalis 2017 17:48
- Truck: B12 Carrus 602 '96
- Location: Helsinki
- Member id: 348
Re: 230V sähköjen rakentelu kulkuriin
Vaikka muut tuota kaaviota pitää sekavana, aikalailla samanlainen ajatus itselläni on - etenkin nyt kun on yksi maasähkövammainen hybridi-vertti ja ehjä varaston hyllyllä. (Ja nyt jo kolme erilaista verkkolaturia.)
Noiden 230-verkkojen jakoakin ajattelin suht samalla tavalla - eli että kriittiset eli ILP, jääkaappi ja pakastin on omassaan ja kaikki muu sitten omassaan.
Noiden 230-verkkojen jakoakin ajattelin suht samalla tavalla - eli että kriittiset eli ILP, jääkaappi ja pakastin on omassaan ja kaikki muu sitten omassaan.
Tyttiksen projektiketju foorumilla
facebook.com/tyttisbussi
instagram.com/tyttisbussi
facebook.com/tyttisbussi
instagram.com/tyttisbussi
- Zuikkis
- Ajoneuvos
- Viestit: 935
- Liittynyt: 24 Elo 2015 17:45
- Truck: K113 Golden Eagle
- Location: Hollola
- Member id: 315
- Viesti:
Re: 230V sähköjen rakentelu kulkuriin
On mullakin sulakkeita monta riviä. 
Tavallaan helpompi että jokainen sähkökeskuksesta lähtevä 230V piuha on omassa sulakkeessaan. Ei tarvi mitään haaroituksia tehdä.
Tavallaan helpompi että jokainen sähkökeskuksesta lähtevä 230V piuha on omassa sulakkeessaan. Ei tarvi mitään haaroituksia tehdä.
- seepra
- Ajoneuvos
- Viestit: 542
- Liittynyt: 17 Heinä 2010 01:06
- Truck: Carrus 502
- Location: Liminka
- Member id: 418
- Paikkakunta: Liminka
Re: 230V sähköjen rakentelu kulkuriin
Ei ne sulakkeet vissiin niin kalliita ole?
________________________________________________
Linjuriauto on maantien ässä
Carrus 502 B10M-C700
Linjuriauto on maantien ässä
Carrus 502 B10M-C700
- Rosvolinna
- Vapaaherra
- Viestit: 3659
- Liittynyt: 10 Marras 2007 15:29
- Truck: B10M + MB515
- Location: Vihti
Re: 230V sähköjen rakentelu kulkuriin
Tuo olisi tietenkin unelmaratkaisu. Varsinkin, jos on huomannut tehdä kunnon kaapelireitit minne voi lisätä tavaraa. Omassani luikertelee kaksi johtoa pitkin kaappien seiniä ja rasiasta on jatkettu seuraavalle. Toisaalta koko ketju on kiinni CEE tulpalla kiinanvertissä. Sen voi tarvittaessa laittaa suoraan maasähköön ja unohtaa koko vertin välistä. Näin olen sitä pitänyt, jos tarjoilla on vaikka 3x16A omaan käyttöön, jossain hypoteettisessa festariympäristössä.
En mä näistä mitään tiedä, mutta kantapääni on kasvattanut laajahkon mutun
- seepra
- Ajoneuvos
- Viestit: 542
- Liittynyt: 17 Heinä 2010 01:06
- Truck: Carrus 502
- Location: Liminka
- Member id: 418
- Paikkakunta: Liminka
Re: 230V sähköjen rakentelu kulkuriin
Tuosta mun kaaviosta puuttuu vielä turvakytkimet. Niiden kanssa ei varmaan kannata nuukailla? Ajattelin lähinnä, että voisi laittaa paneeleille tuollaisen DC-kytkimen joka kestää 1000V ja 16A (pitäisi toimia viiden paneelin sarjan kanssa) ja sitten erikseen tietysti 230V puolelle oma tavallinen turvakytkin. Olisiko akuillekin viisainta laittaa joku erillinen kytkin?
________________________________________________
Linjuriauto on maantien ässä
Carrus 502 B10M-C700
Linjuriauto on maantien ässä
Carrus 502 B10M-C700
-
eagless
- Ajoneuvos
- Viestit: 809
- Liittynyt: 17 Marras 2018 10:54
- Truck: carrus regal 350
- Location: eagless
- Paikkakunta: Tornio
Re: 230V sähköjen rakentelu kulkuriin
Saikos vikavirta kytkin olla tavallinen A mallinen?
Vai pitääkö se olla joku erikoisempi esim:B mallinen?
Ku sehän mittaa että meneekö kummastakin sama amppeerimäärä ja laukeaa pois jos se ei natsaa.
Ja sulakkeet piti olla kaksnapaisia että kumpiki lähtee päältä.
Vai pitääkö se olla joku erikoisempi esim:B mallinen?
Ku sehän mittaa että meneekö kummastakin sama amppeerimäärä ja laukeaa pois jos se ei natsaa.
Ja sulakkeet piti olla kaksnapaisia että kumpiki lähtee päältä.
- Zuikkis
- Ajoneuvos
- Viestit: 935
- Liittynyt: 24 Elo 2015 17:45
- Truck: K113 Golden Eagle
- Location: Hollola
- Member id: 315
- Viesti:
Re: 230V sähköjen rakentelu kulkuriin
B-tyypin vikavirtaa käytetään lähinnä sähköautojen kanssa, jos on teoreettinen vaara että korkea DC-jännite karkaa jonnekin. Tietysti aurinkovoimala alkaa olla jo siinä kintaalla myöskin? Mutta silti sanoisin että A riittää näissä meidän jutuissa.
Toinen kysymys että tarviiko esim invertterin jälkeen vikavirtasuojaa ollenkaan... Tässä privaviestiteltiin juuri asiasta yhden kulkurin kanssa, kun ei sähkäri saanut testerillään vikavirtasuojaa laukeamaan millään. Inverttereissä on yleensä kelluva neutraali, silloin oikosulku suojamaahan ei välttämättä tee yhtään mitään.. Ei laukaise vikavirtaa eikä sulaketta. Eikä myöskään ole ihmiselle vaarallinen. Se on sama kuin olisi erotusmuuntajalla suojattu 230V kytkentä. Vasta kun töheltää vaiheen nollaan, laukeaa sulake, mutta eipä taida vikavirta laueta siitäkään.
Eri asia sitten jos maasähköön kytkeydyttäessä invertteri kytkeekin maasähköt suoraan läpi (joku rele napsahtaa tms). Silloin neutraali on sähköisesti yhteydessä suojamaahan. Mutta silloinkin riittää jos vikavirtasuoja on ENNEN invertteriä..
Toinen kysymys että tarviiko esim invertterin jälkeen vikavirtasuojaa ollenkaan... Tässä privaviestiteltiin juuri asiasta yhden kulkurin kanssa, kun ei sähkäri saanut testerillään vikavirtasuojaa laukeamaan millään. Inverttereissä on yleensä kelluva neutraali, silloin oikosulku suojamaahan ei välttämättä tee yhtään mitään.. Ei laukaise vikavirtaa eikä sulaketta. Eikä myöskään ole ihmiselle vaarallinen. Se on sama kuin olisi erotusmuuntajalla suojattu 230V kytkentä. Vasta kun töheltää vaiheen nollaan, laukeaa sulake, mutta eipä taida vikavirta laueta siitäkään.
Eri asia sitten jos maasähköön kytkeydyttäessä invertteri kytkeekin maasähköt suoraan läpi (joku rele napsahtaa tms). Silloin neutraali on sähköisesti yhteydessä suojamaahan. Mutta silloinkin riittää jos vikavirtasuoja on ENNEN invertteriä..
-
VOYAGER
- Rattimajuri
- Viestit: 198
- Liittynyt: 23 Tammi 2020 16:47
- Truck: 9700 B12B
- Location: Koli
- Member id: 438
Re: 230V sähköjen rakentelu kulkuriin
Näimpä juuri, kuten Zuikkis totesi vikurista.
Sulakkeita itelle laitoin ajatuksella, et mitkä ei ole yhtäaikaa päällä, niin samaan, ja myös sellaiset, joista ei tule yhtäaikaa liikarasitetta, esimerkiksi vesipumppu ja liesituuletin.
Jääkaapille toki omansa.
Led 24V valaistukseen suoraan hupiakuilta sulakkeen kautta 24V
Myös vaihtoehto pistorasioita pelkälle maa- tai agrisähkölle kiinan hybridin ulkopuolelle omilla sulakkeillaan jostakin "kumman" syystä.
Myös syötöt maasähkölle 1- ja 3-vaiheisina.
Sulakkeita itelle laitoin ajatuksella, et mitkä ei ole yhtäaikaa päällä, niin samaan, ja myös sellaiset, joista ei tule yhtäaikaa liikarasitetta, esimerkiksi vesipumppu ja liesituuletin.
Jääkaapille toki omansa.
Led 24V valaistukseen suoraan hupiakuilta sulakkeen kautta 24V
Myös vaihtoehto pistorasioita pelkälle maa- tai agrisähkölle kiinan hybridin ulkopuolelle omilla sulakkeillaan jostakin "kumman" syystä.
Myös syötöt maasähkölle 1- ja 3-vaiheisina.
Asiasta mittään en tiiä, mutta hanttiin pannaan kuitenkin! 
- seepra
- Ajoneuvos
- Viestit: 542
- Liittynyt: 17 Heinä 2010 01:06
- Truck: Carrus 502
- Location: Liminka
- Member id: 418
- Paikkakunta: Liminka
Re: 230V sähköjen rakentelu kulkuriin
Eikö tuonkin pysty toteuttamaan jollain kytkimellä, laittaa kytkimen, joka kääntää sähköt tulemaan suoraan maasta eikä mene invertterin kautta ollenkaan?VOYAGER kirjoitti: ↑20 Syys 2021 20:16 Näimpä juuri, kuten Zuikkis totesi vikurista.
Sulakkeita itelle laitoin ajatuksella, et mitkä ei ole yhtäaikaa päällä, niin samaan, ja myös sellaiset, joista ei tule yhtäaikaa liikarasitetta, esimerkiksi vesipumppu ja liesituuletin.
Jääkaapille toki omansa.
Led 24V valaistukseen suoraan hupiakuilta sulakkeen kautta 24V
Myös vaihtoehto pistorasioita pelkälle maa- tai agrisähkölle kiinan hybridin ulkopuolelle omilla sulakkeillaan jostakin "kumman" syystä.
Myös syötöt maasähkölle 1- ja 3-vaiheisina.
________________________________________________
Linjuriauto on maantien ässä
Carrus 502 B10M-C700
Linjuriauto on maantien ässä
Carrus 502 B10M-C700
Re: 230V sähköjen rakentelu kulkuriin
Lataavat invertterit yleensä osaavat laskea sähkön suoraan lävitseen, jolloin millekään kytkimelle tms ei ole tarvetta, mutta esim kahdella vaihtokärjellä ohjattu rele/kontaktori joka vetaa aina kun maasähkö on kytketty ohittaa pelkän invertterin.
- Rosvolinna
- Vapaaherra
- Viestit: 3659
- Liittynyt: 10 Marras 2007 15:29
- Truck: B10M + MB515
- Location: Vihti
Re: 230V sähköjen rakentelu kulkuriin
Tuossa Victronissa on oma vikuri. Se pistää kaiken 230v poikki vikatilanteessa - tulee virta sitten maasähköstä tai akuilta. Siinä on sellainen avustustoiminto - mikäli maasähköstä loppuu teho niin invertteri avustaa. Muuten 24/7 halkokone ei käynnistyisi pienellä aggrekaatilla. Eli Victron jotenkin synkkaa syöttöjen vaiheet. Vertin kello mukailee aggrekaatin taajuutta. Mikäli sinne laittaa liian viisaan invertteriaggrekaatin apuvoimaksi alkavat vempaimet riidellä kumpi säästää enemmän ja pöllit pysyy ympyrmäisinä.
En mä näistä mitään tiedä, mutta kantapääni on kasvattanut laajahkon mutun
- seepra
- Ajoneuvos
- Viestit: 542
- Liittynyt: 17 Heinä 2010 01:06
- Truck: Carrus 502
- Location: Liminka
- Member id: 418
- Paikkakunta: Liminka
Re: 230V sähköjen rakentelu kulkuriin
Mistä tietää, että se vikavirtakytkin on sopiva? Onko kellään tallessa missään mitään sähkökeskuksen komponenttiluetteloa, jossa on järkevät komponentit?
________________________________________________
Linjuriauto on maantien ässä
Carrus 502 B10M-C700
Linjuriauto on maantien ässä
Carrus 502 B10M-C700
- Rosvolinna
- Vapaaherra
- Viestit: 3659
- Liittynyt: 10 Marras 2007 15:29
- Truck: B10M + MB515
- Location: Vihti
Re: 230V sähköjen rakentelu kulkuriin
30mA 16A 2-napainen type A niin ei jää kauaksi rannasta. Sinne sitten 10A automaattinalleja ulostuloihin. Myös hyviä valmiita on saatavilla niin ei tarvitse askarrella.
En mä näistä mitään tiedä, mutta kantapääni on kasvattanut laajahkon mutun